卓越品质 科技创新
矿用一般型低压开关柜
产品简介
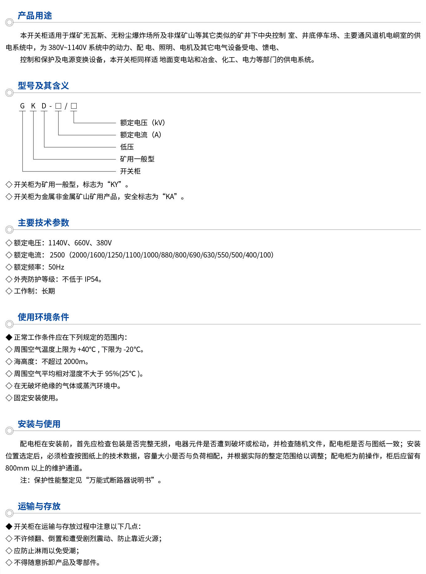
本开关柜适用于煤矿无瓦斯、无粉尘爆炸场所及非煤矿山等其它类似的矿井下中央控制室、井底停车场、主要通风道机电峒室的供电系统中,为380V~1140V系统中的动力、配电、照明、电机及其它电气设备受电、馈电、控制和保护及电源变换设备,本开关柜同样适地面变电站和冶金、化工、电力等部门的供电系统。



